※予約制
HOME > 田代歯科医院ブログ > FB > 田尾耕太郎先生のデータです。データ作成有難うございます。
< 吉岡喜久雄先生の空気感染の解説です。有難うございます。 | 一覧へ戻る | これなら鼻うがいを楽しくする事が出来ます。 >
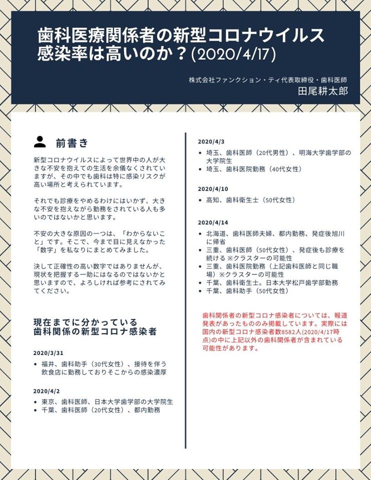
田尾耕太郎先生のデータです。データ作成有難うございます。
田尾 耕太郎
個人的に興味があったので調べてまとめてみました。例のごとく著作権は放棄しますので、自由にお使いください。(改変して使用される場合は必ず僕の所属と氏名の部分は消しておいてください。改変された部分にまで責任は負えません)
PDF版 https://www.ha-channel-88.com/covid_dental.pdf
(田代歯科医院) 2020.04.17 16:51 個別ページ | コメント(0)
メールアドレスが公開されることはありません。 * が付いている欄は必須項目です
コメント *
名前 *
メール *
サイト
上に表示された文字を入力してください。
このページのトップへ
コメントを残す